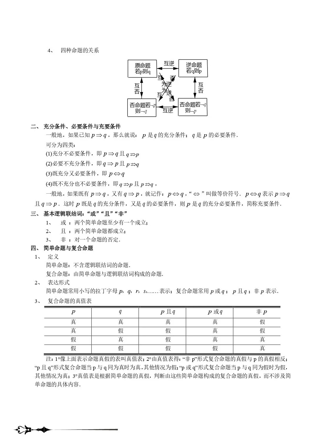
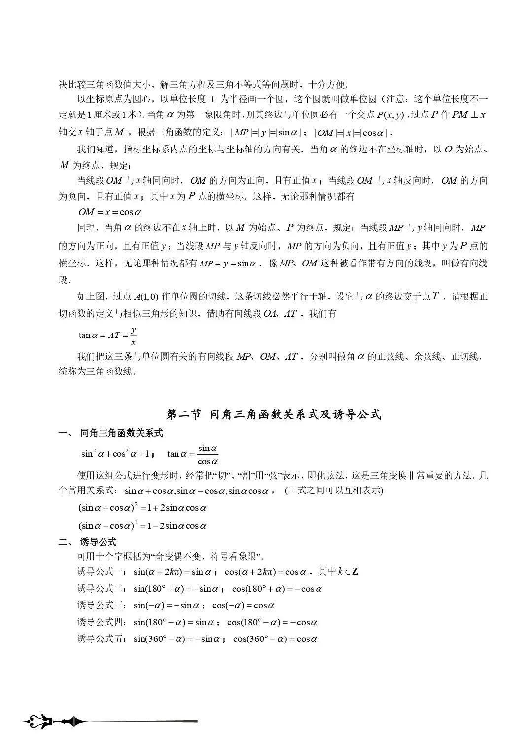
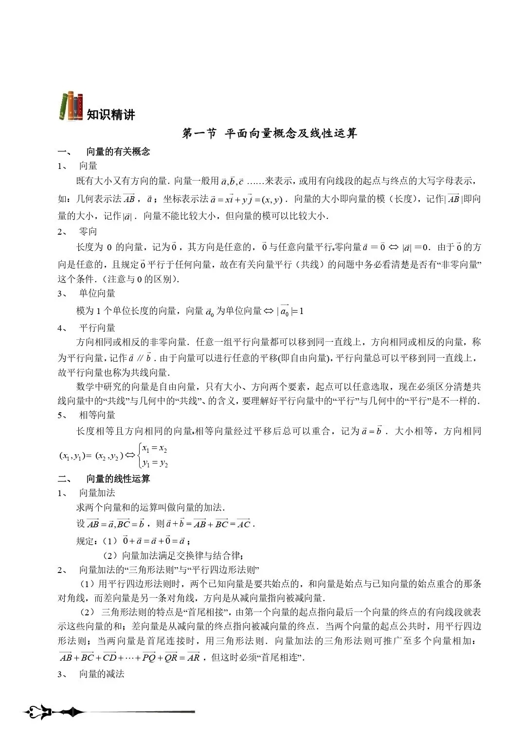
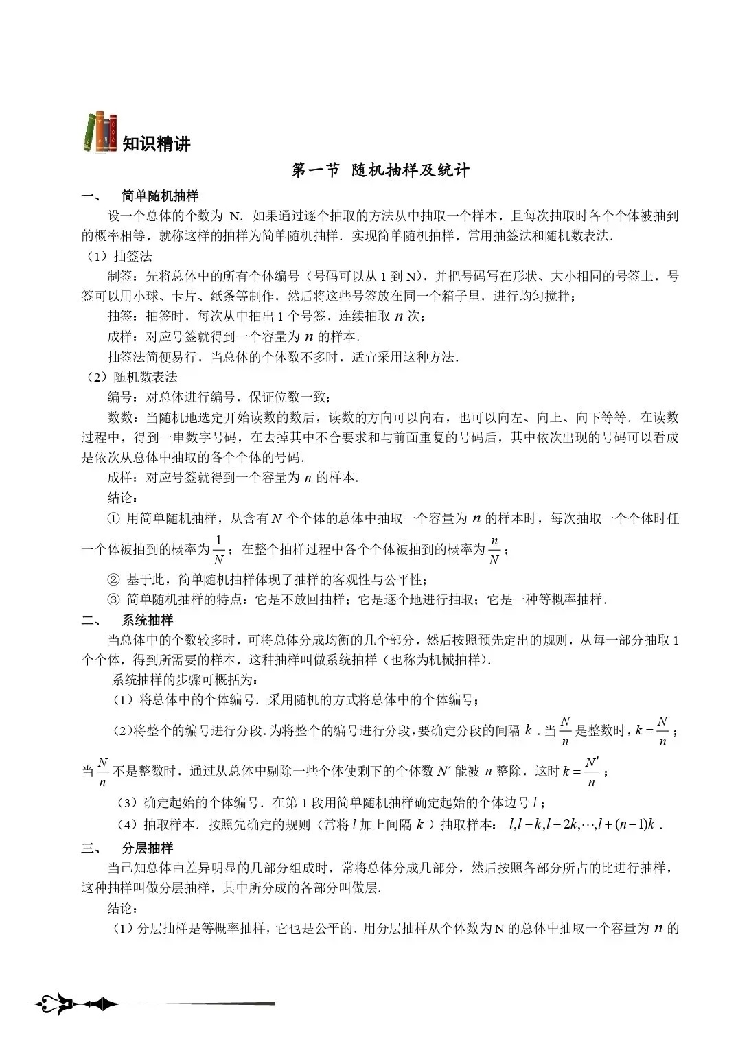
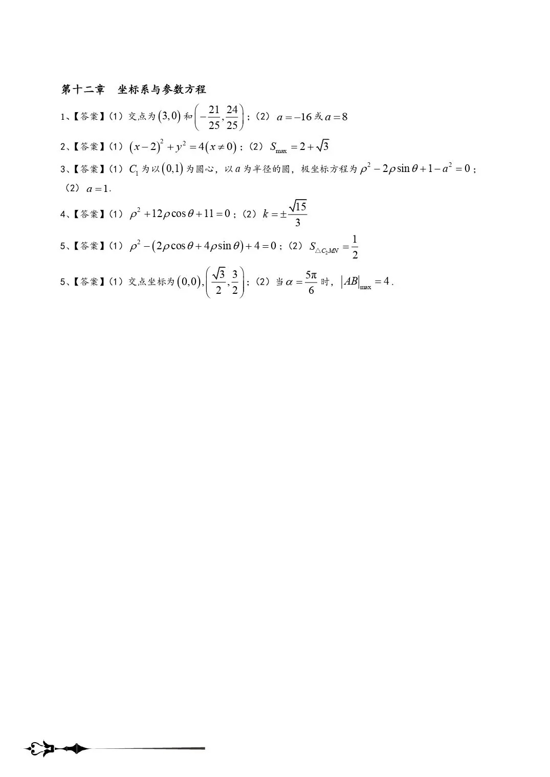
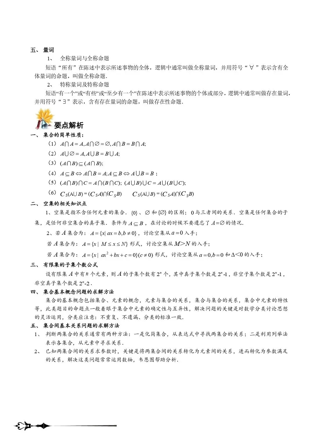
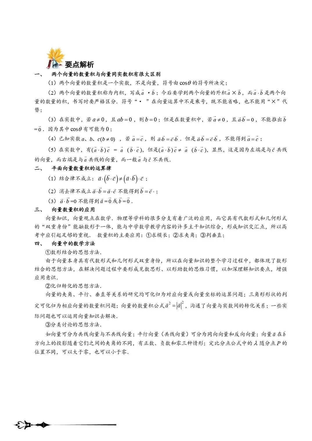
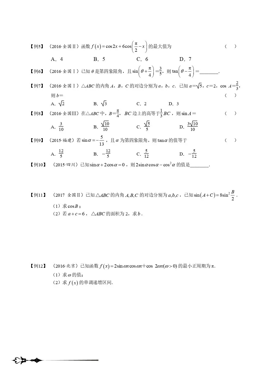
首页 学习宝库 高中数学知识清单大全(114页)【可下载打印】

高中数学知识清单大全(114页)【可下载打印】

高中数学知识清单大全(114页)【可下载打印】【文章底部提供下载地址】 点击【下载地址】

高中数学知识清单大全(114页)【可下载打印】【文章底部提供下载地址】

点击【下载地址

免责声明:文章内容不代表本站立场,本站不对其内容的真实性、完整性、准确性给予任何担保、暗示和承诺,仅供读者参考,文章版权归原作者所有。如本文内容影响到您的合法权益(内容、图片等),请及时联系本站,我们会及时删除处理。

为您推荐

涨知识啦 | 136部适合孩子假期看的高分纪录片(可在线免费观看,附链接)

为什么一定要给孩子看纪录片? 纪录片的一大重要意义,就在于它能将我们的视野和脚步,引向我们无法企及的地方和领域,又能让那...

免费的文件格式转换工具

日常工作中,经常需要把各种文件格式进行转换,但打开专业软件太麻烦了,有一个工具网站专门提供不同文件格式的转换,并且对于大...

日常办公中这些符号怎么快速打出呢?

1.怎么打出± Alt+0177:按住 Alt 键,在数字小键盘 (需开启 NumLock) 输入 0177,松开 Al...

动漫版 |《二十四节气》合集(全24集,可直接观看)

节气是指二十四个时节和气候,是中国古代订立的一种用来指导农事的补充历法,是中华民族劳动人民长期经验的积累成果和智慧的结晶...

为什么80%的老师教学成绩不理想?

刚毕业那会儿,一直气不过,“为什么一样出力,而我的成绩比别人差!”摸索了若干年,终于明白,理想的成绩不是老师的一厢情愿,...

发表回复 取消回复


返回顶部
退出移动版